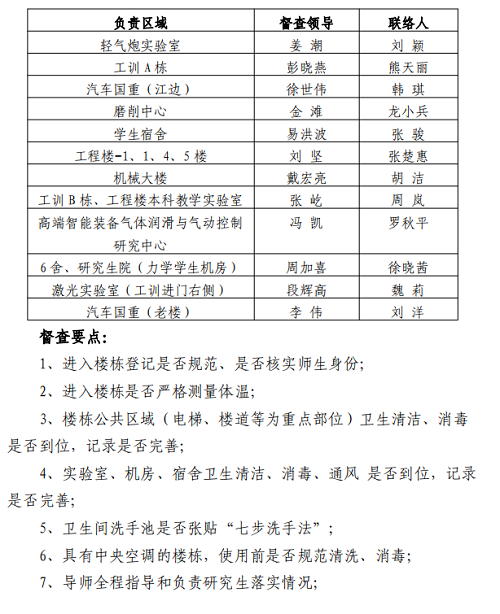
为切实做好复学后实验室疫情防控工作,5月15日上午,机械院领导班子分组到学院各实验室监督检查疫情防控部署和落实情况。
检查组先后检查了汽车车身先进设计制造国家重点实验室、运载装备智能网联系统创新中心、机械工程国家级实验教学示范中心等,了解疫情期间各楼栋、实验室的管理和开放情况,督查疫情防控要求落实情况,就疫情防控、实验室安全管理等重点工作与相关负责人做了特别强调。
为全力做好复学后疫情防控工作,机械院严格执行学校疫情防控工作要求,并结合自身实际,统筹制定了一系列工作措施,包括向返校学生免费发放防疫物资礼包、组织开展实验室消杀、安排院领导现场督查等。

学院执行院长姜潮等了解汽车国重实验室门卫值班备勤情况

学院党委书记彭晓燕接受工作人员体温检测

学院领导与汽车国重实验室负责人交流疫情防控工作

情防控督学院疫查分工